Steve Bannon is an American media executive and political strategist known for promoting a hard-line nationalist, anti-immigration and anti-EU agenda in both the United States and Europe, with a long-term project to weaken liberal democratic institutions in favor of strongman-style “populist” leadership. He has been widely described by researchers and commentators as an architect of strategies that normalize illiberal politics and help convert pluralist democracies into competitive autocracies.niskanencenter+3

​

Profile and core beliefs

Steve Bannon rose from investment banking and media to become executive chair of Breitbart News, which he branded as a platform for nationalist and populist forces on the right. He promotes “economic nationalism”: protectionist trade policy, harsh opposition to immigration, and permanent culture war against “globalist elites,” framed as a civilizational struggle in the US and across the West.wikipedia+3​

Bannon portrays global institutions, mainstream media and multilateral projects like the EU as enemies of national sovereignty and of a supposedly betrayed working class. His political method relies on polarisation, disinformation-friendly media ecosystems, and the deliberate erosion of trust in parliaments, courts, and independent journalism, creating conditions in which authoritarian leaders can claim to be the only authentic voice of “the people.”warroom+2

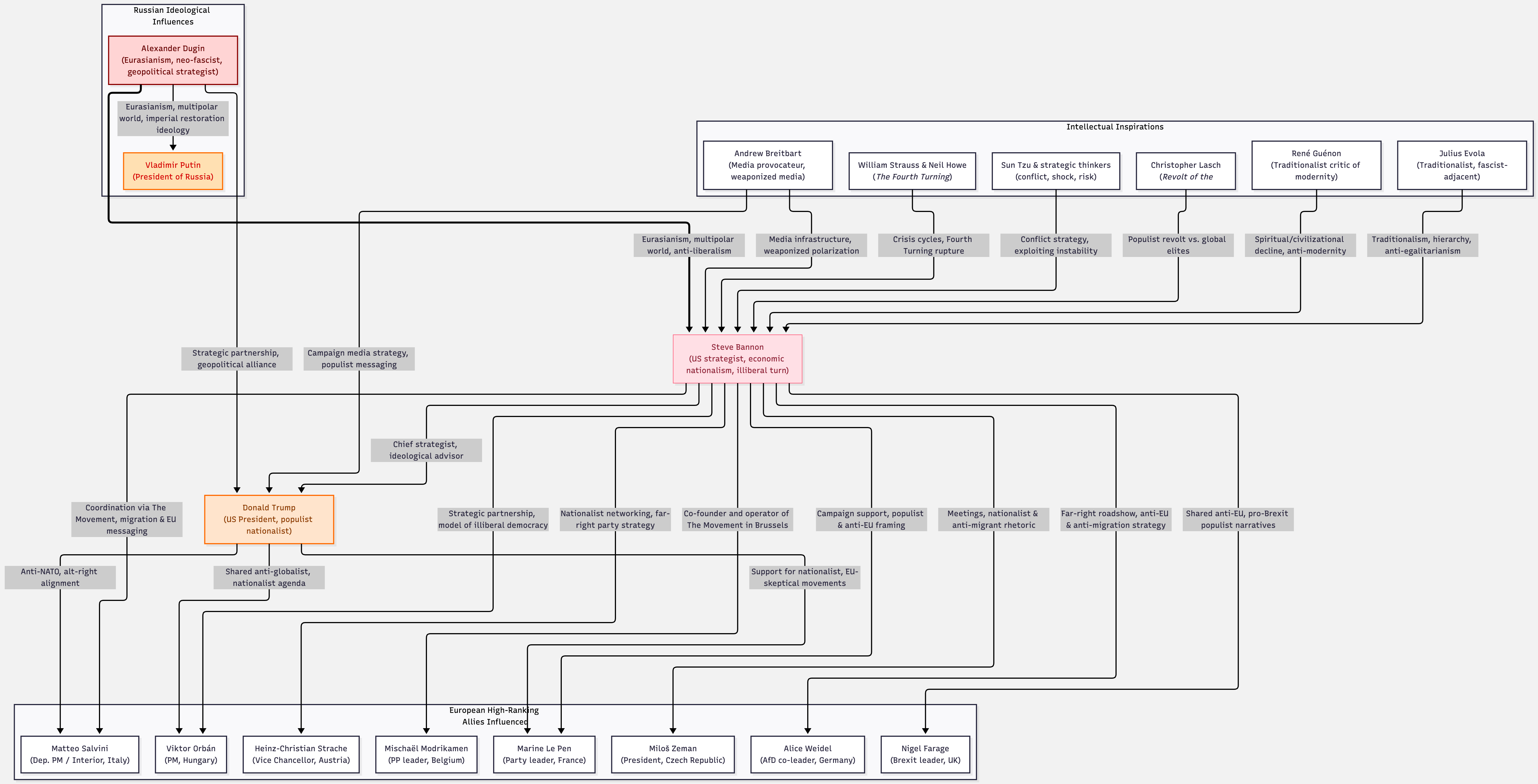
Schematic representing the network of influences.

https://www.mermaidchart.com/d/da14a5ae-aa16-4ea8-a148-f43eae3d77ab

Links with Donald Trump

Bannon served as chief executive of Donald Trump’s 2016 presidential campaign and then as White House chief strategist, helping shape Trump’s anti-immigration, anti-globalisation and anti-EU messaging. Even after leaving the White House in 2017, he publicly declared he would “go to war” for Trump from the outside, using media platforms and networks to police ideological loyalty and push the administration toward maximalist nationalist positions.politico+4​

Across both the first and current Trump presidencies, Bannon has functioned as an informal ideologue and pressure node, encouraging purges of moderates, backing hard‑line appointments, and advocating a confrontational posture toward international alliances and democratic checks and balances. This role makes him one of the key strategists in a transatlantic project that seeks to replace liberal, rules‑based governance with leader‑centric, plebiscitary rule.bbc+1​

European network of allies

Through his Brussels-based project “The Movement,” Bannon has tried to knit together a bloc of nationalist and far-right leaders committed to weakening the EU and expanding executive power in their home countries. In this context, he has met or worked with a series of high‑ranking European personalities, including:wikipedia+1​

  • Viktor OrbĂĄn (Hungary) – Prime Minister, celebrated by Bannon as a model “illiberal” leader and partner in building a nationalist front inside the EU.bridge.georgetown+2​

  • Matteo Salvini (Italy) – Then Deputy Prime Minister and Interior Minister, engaged by Bannon as a central ally in Rome and a pillar of a wider European “sovereigntist” bloc.nytimes+1​

  • Marine Le Pen (France) – Leader of Rassemblement National, supported by Bannon in her efforts to rebrand and normalise France’s far right while hardening its stance on migration and Europe.lemonde+1​

  • Milos Zeman (Czech Republic) – Then President of the Czech Republic, part of Bannon’s outreach to Central European heads of state sympathetic to nationalist, anti‑migrant rhetoric.spiegel+1​

  • Alice Weidel (Germany) – Co-leader of Alternative fĂŒr Deutschland, met during a far-right “roadshow” to coordinate messaging and strategy against the EU and migration.dw+1​

  • MischaĂ«l Modrikamen (Belgium) – Leader of the Parti Populaire and co‑founder and formal president of The Movement, Bannon’s key operational ally in Brussels.timesofisrael+2​

  • Heinz-Christian Strache (Austria) – Then vice chancellor and Freedom Party leader, counted among the leaders Bannon courted as part of a pan-European nationalist front.wikipedia+1​

  • Nigel Farage (United Kingdom) – Prominent Brexit figure, allied with Bannon in promoting anti‑EU narratives and a broader Anglo‑European populist axis.sdgwatcheurope+1​

Role in democratic backsliding

Bannon’s project explicitly aims to fracture the EU and reconfigure Western politics around nationalist strongmen and permanent cultural conflict, undermining the norms that sustain pluralist democracy. By offering media infrastructure, messaging templates and strategic coordination to leaders like Orbán, Salvini and Le Pen, he acts as one of the masterminds behind a transnational effort to hollow out liberal institutions from within and normalize autocratic styles of governance under a democratic veneer.niskanencenter+2​